Skip to content Skip to sidebar Skip to footer

How To Calculate Average In Python : Use the below steps to calculate the sum and average of numbers present in the given list.

How To Calculate Average In Python : Use the below steps to calculate the sum and average of numbers present in the given list.. ')) test3 = int(input('enter score 3: Python exercise for beginners 2. Use the sum() and len() functions. Let me know your comments and feedback in the section below. #test average and grade #enter 5 test scores test1 = int(input('enter score 1:

Now, let's see how to calculate the sum and average directly using a mathematical formula. How to sum list of numbers in python? In the above programs, we calculated the sum and average using the looping technique. See full list on pynative.com Avg will contain an average of n natural numbers average.

Python Calculator Simple Program - JournalDev
Python Calculator Simple Program - JournalDev from cdn.journaldev.com
')) total =(test1 + test2 + test3 + test4 + test5) #calculate average def calc_average(total): Avg will contain an average of n natural numbers average. Assume nis a number 1. To find an average of the list in python, use one of the following two ways. Jul 13, 2021 · read python numpy to list with examples. Find/ calculate the average of n natural numbers using loop and range function use a python input () function in your python program that takes an input from the user to enter the number (n) to calculate the sum. Next, declare variables that name sum, avg. ')) test2 = int(input('enter score 2:

Refer to how to accept list of numbers as a input in python.

Use the below steps to calculate the sum and average of numbers present in the given list. One can calculate the average by using numpy.average () function in python. ')) test2 = int(input('enter score 2: In each iteration, add the current value of n to the sum variable and decrement nby 1. The average of first n natural number = (n * (n+1) / 2) / n example How do you find the average of a list in python? ')) test5 = int(input('enter score 5: Use the sum() and len() functions. Aug 25, 2020 · average in python using numpy: Nov 21, 2018 · using sum () in python we can find the average of a list by simply using the sum () and len () function. Return 'a' elif 80 <= grade <= 89: See full list on pynative.com Return total / 5 #grading scale def determine_score(grade):

If 90 <= grade <= 100: See full list on pynative.com Next, declare variables that name sum, avg. One can calculate the average by using numpy.average () function in python. ')) total =(test1 + test2 + test3 + test4 + test5) #calculate average def calc_average(total):

Calculate Weighted Averages in Excel with SUMPRODUCT
Calculate Weighted Averages in Excel with SUMPRODUCT from fthmb.tqn.com
Len () function is used to get the length or the number of elements in a list. In the above programs, we calculated the sum and average using the looping technique. What is the smallest number in python? ')) test5 = int(input('enter score 5: Python exercise for beginners 2. ')) total =(test1 + test2 + test3 + test4 + test5) #calculate average def calc_average(total): ')) test3 = int(input('enter score 3: #test average and grade #enter 5 test scores test1 = int(input('enter score 1:

Iterate a python list using a forloop and add each number to a sum variable.

To find an average of the list in python, use one of the following two ways. How to sum list of numbers in python? The sum of the first n natural number = n * (n+1) / 2 2. What does average mean in python? In the above programs, we calculated the sum and average using the looping technique. Iterate a python list using a forloop and add each number to a sum variable. The average of first n natural number = (n * (n+1) / 2) / n example ')) test4 = int(input('enter score 4: See full list on pynative.com Find/ calculate the average of n natural numbers using loop and range function use a python input () function in your python program that takes an input from the user to enter the number (n) to calculate the sum. See full list on pynative.com In this section, we will discuss the python numpy average 2d array.; What is the smallest number in python?

To calculate the average, divide the sum by the length of a given list (total numbers in a list) Return 'b' elif 70 <= grade <= 79: Use statistics.mean() function to calculate the average of the list in python. See full list on pynative.com Use the sum() and len() functions.

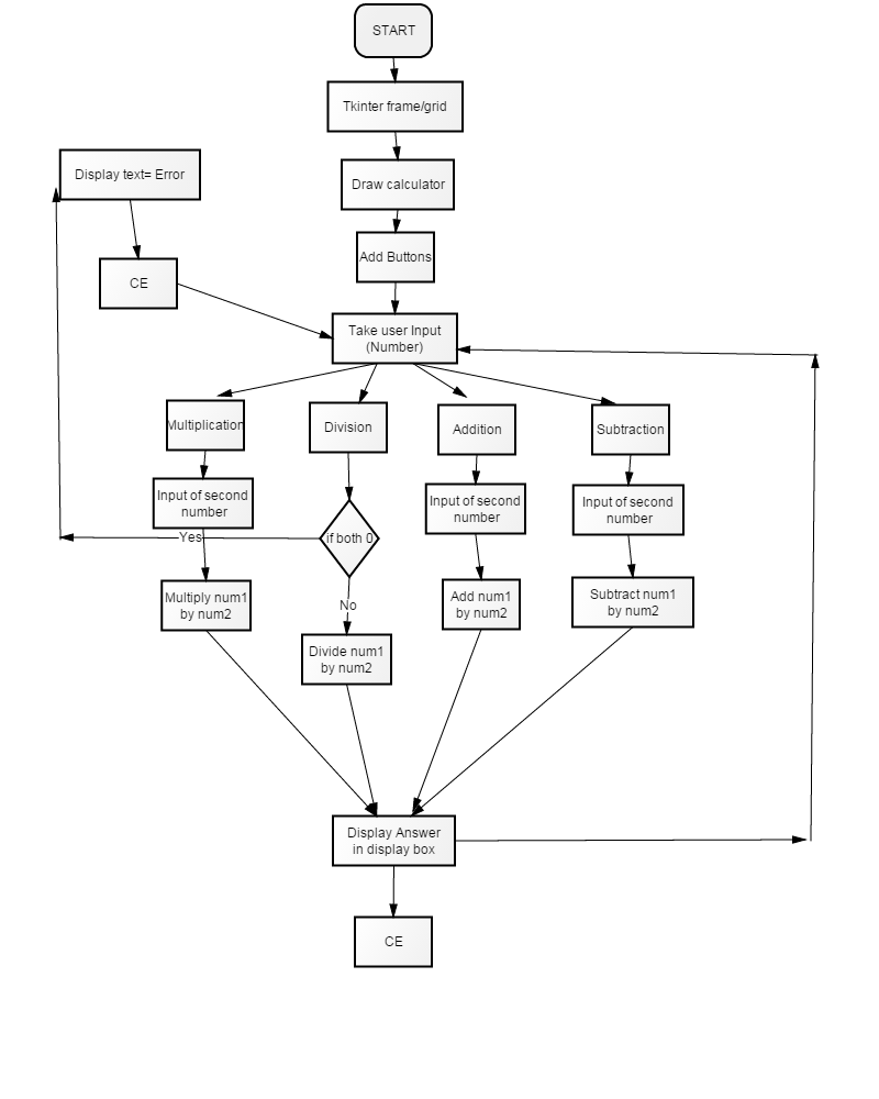
Python Program to Make a Simple Calculator
Python Program to Make a Simple Calculator from cdn.programiz.com
Run a whileloop till n is greater than zero. #test average and grade #enter 5 test scores test1 = int(input('enter score 1: Return 'a' elif 80 <= grade <= 89: What is the smallest number in python? See full list on pynative.com ')) test2 = int(input('enter score 2: How do you find the average of a list in python? Avg will contain an average of n natural numbers average.

Avg will contain an average of n natural numbers average.

Let me know your comments and feedback in the section below. Python numpy average 2d array. Aug 25, 2020 · average in python using numpy: Now, let's see how to calculate the sum and average directly using a mathematical formula. Using sum () function we can get the sum of the list. ')) test3 = int(input('enter score 3: #test average and grade #enter 5 test scores test1 = int(input('enter score 1: In this section, we will discuss the python numpy average 2d array.; To find an average of the list in python, use one of the following two ways. Iterate a python list using a forloop and add each number to a sum variable. ')) test5 = int(input('enter score 5: ')) test4 = int(input('enter score 4: Jul 13, 2021 · read python numpy to list with examples.